beat365中文唯一官网
| |
×
搜索过于频繁,请输入验证码
网站首页
|
学院介绍
学院简介
组织架构
学部介绍
|
学院动态
|
师资队伍
学院领导
数理教学部
军事与体育教学部
|
教学科研
学术讲座
教研动态
|
课程体系
|
党团活动
|
通知公告
|
精品课程
|
常用下载
|
学校首页
您的位置:
首页
>
通知公告
>
详细内容
通知公告
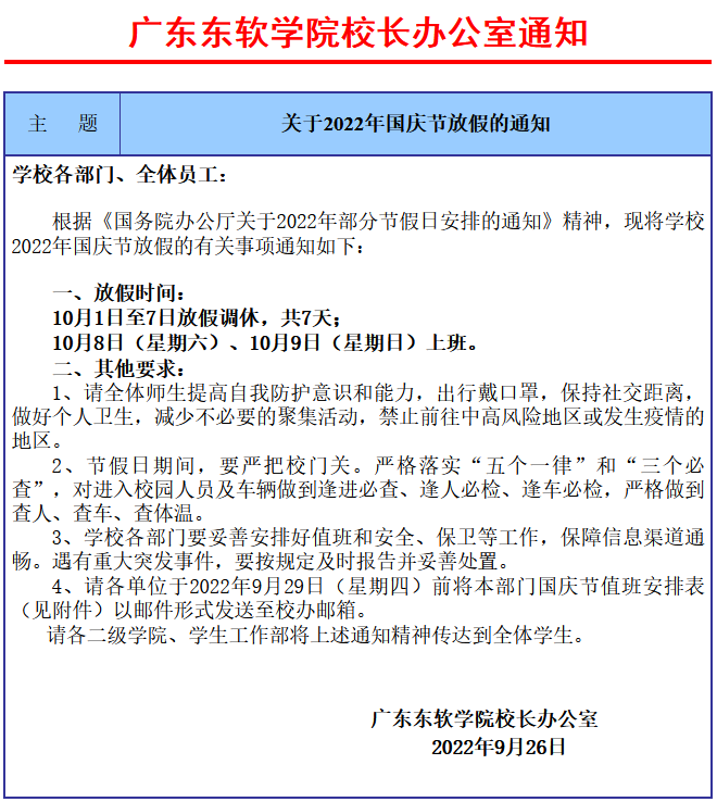
关于2022年国庆节放假的通知
发布时间:2022年09月26日
来源:
作者:
浏览次数:
次
【字体:
小
大
】
分享到:
【打印正文】
×
用户登录
登 录
|
账号密码登录
成功登录后,
保持登录状态
忘记密码?
还没有账号?
立即注册
用户登录
还没有账号?
立即注册