您的位置: 首页 >通知公告>详细内容

通知公告

关于2021年上半年国家英语四、六级考试报名的通知

发布时间:2021年03月15日 来源: 作者: 浏览次数: 【字体:

全体师生:

根据广东省考试院和广东省考试中心的要求,beat365将启动2021年上半年国家英语四、六级考试报名工作,本次英语四六级考试实行网上报名缴费方式。报名相关事项说明如下:

1.报名日期

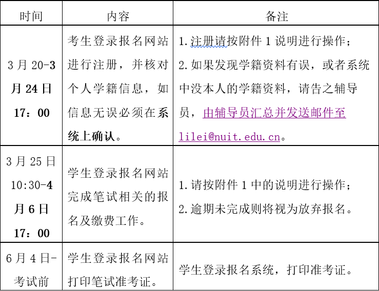
3月25日10:30-4月6日17:00。

2.报名条件

根据beat365考场情况,以下学生符合报名资格,报名采用先报先得方式:

(1)在校本科生、专科生(通过英语A级)、成人本科、成人专科(通过英语A级)。

(2)已通过英语四级考试的学生不可再报名英语四级,英语四级成绩取得425分及以上才能报考英语六级。

(3)2020年下半年英语四级考试缺考者(2020年12月),原则上不可以参加本次四级考试。

3.报名流程

本次报考有多个步骤,各步骤有严格的时间限制,请务必在各步骤截止时间之前完成相应的工作,否则将失去考试资格。

以下操作在报名网站上进行,http://cet-bm.neea.edu.cn/。

7a84d5a256354d3aa8ec5354aabe66b2.Png

4.报名费用

(1)英语四级、六级考试报名费36元/人次;

(2)英语四级、六级费用由学生在网上报名系统中自行缴费,缴费成功不得更改。

5.考试时间

(1)英语四级:2021年6月12日上午;

(2)英语六级:2021年6月12日下午。

注:报名成功后,不得无故缺考,否则将取消下一次同类考试的报名资格。

 

beat365中文唯一官网教务部

2021年3月15日

 

分享到:
【打印正文】
×

用户登录