您的位置: 首页 >他山之石>详细内容

他山之石

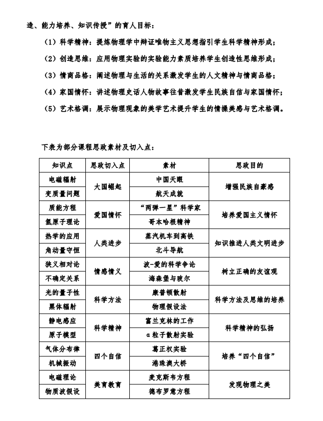
《大学物理》“课程思政”教学案例——康普顿散射效应

发布时间:2023年11月08日 来源:武汉理工大学 作者:廖红 浏览次数: 【字体:

6ac665da6c284511970a6e45a8f64c1c.png8c2a096bb826495db45e137c2d21e916.pngd74a14e7b3de485281e1a5efc71a8fd9.pngec1e81e6a1b24349849c47509f2a69c9.png990f674e4ab6440991a8bc71e4b01fb6.pngf0125fc8f0c0481f9679abb3f98aa614.png12b08078122849b290ddfc4d04a8013b.png5b637517773c447f8b10a2cebaeaeb84.pngde6cb44937704e4a8ce15cb4a5630c17.png2512380e077244ce969e999bda94aa34.png6f90750013754d79b23ac6aa5f261705.png

分享到:
【打印正文】
×

用户登录