【招聘宣讲会预告】乐有家控股集团&beat365中文唯一官网校园招聘强势来袭
宣讲会通知NOTICE
校企合作
乐有家控股集团&beat365中文唯一官网
优秀企业等你前来
暑假前,你不该错过的宣讲会
乐有家控股集团&beat365中文唯一官网校园招聘宣讲会
时间:2022年7月5日 15:00-16:30
地点:教室B110
【专场宣讲会】有钱不一定有事业,有事业一定不缺钱。集团营销副总裁走进东软,带来了别具一格的宣讲会,有职业规划建议、有择业方向指引,更有免费礼品送不停,欢迎22届、23届的毕业生同学们莅临宣讲会现场交流。

一、公司介绍
ABOUT US
走进乐有家
乐有家控股集团为“以房地产经纪为龙头、金融和互联网为两翼”的大型企业集团,成立于2008年,总部位于深圳市。在深圳市场占有率稳居行业第一,粤港澳大湾区多个城市市占率稳居行业前列。
集团旗下拥有“乐有家”、“顺联担保”、“万顺通资产”、“家家顺物联科技”等优秀品牌,业务涵盖二手房买卖、房屋租赁、项目策划、新房代理、人工智能、资产管理、金融服务等领域,获得“中国十大品牌中介机构”、“全国优秀房地产经纪机构”、“最值得信任的地产经纪品牌”、“广东省诚信企业”、“最具影响力雇主”、“优秀企业大学”等奖项,并蝉联七届“中国年度最佳雇主”。
集团以“立足大深圳、密布珠三角、连锁全中国”为发展战略,有效整合全国各项资源,实现“有家的地方就有乐有家”的宏伟愿景!
集团荣誉
七次蝉联年度最佳雇主
中国年度最佳雇主-校招案例奖
最受网友喜爱品牌中介奖
广东省诚信企业
中国十大最知名品牌中介奖
全国优秀房地产经纪机构
中国最具生命力百强企业
中国好商家最佳口碑传播奖
……
集团特色
u 扁平化管理:架构清晰,信息流速率快,决策效率高。
u 创业型团队:投入巨资创建了具有行业竞争力的零风险零成本创业大平台,助力创业梦。
u 六不唯理念:不唯学历、不唯资历、不唯工龄、不唯经验、不唯功过、不唯出身。
u 年轻化舞台:目前已有95后店长1030名,营销副总经理113名,90后营销副总裁11名,职能中心负责人3名。
u 乐有家学院:1000+个培训基地,1000+门丰富的课程,3000+位培训讲师、年均培训专项经费投入超2亿。
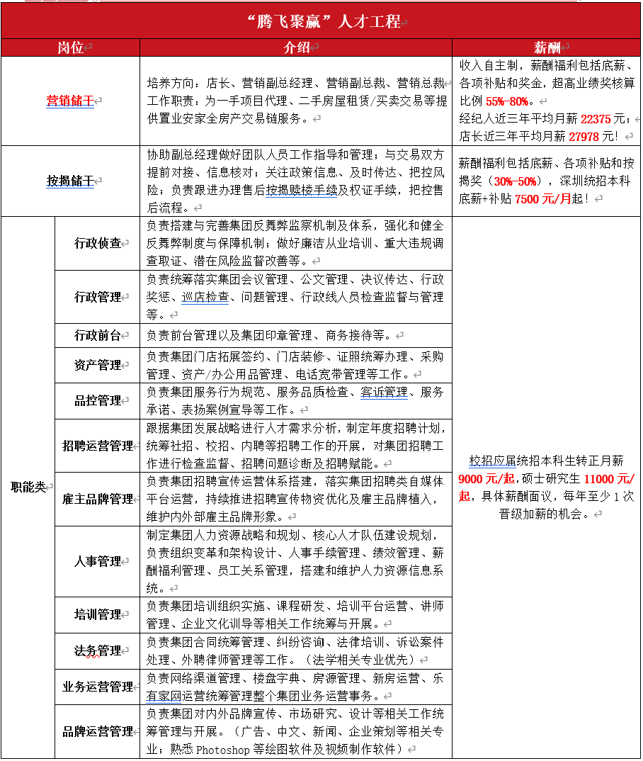
二、公司人才工程
集团视人才为最宝贵的财富,先后推出“腾飞•聚赢”、“职能高储”、“未来总裁”等一系列人才招聘计划,并于2019年斥资5000万打造“千校工程”、设立“乐有家奖学金”,建立长期稳定的校企合作关系。乐有家非常重视员工的培养,搭建了以从业人员发展为核心的培训体系 ,自主研发了移动化学习平台乐学堂APP,计划从国内外各院校选拔出一批综合素质高的后备,培养成为集团专业型、助理型、管理型人才。
集团宣传片:
https://mp.weixin.qq.com/s/nJYZQnSoW3ggSmiH8fSa6Q
2022校招启动贴:
https://mp.weixin.qq.com/s/y-DSEvPx8IQAGCJ-GiCSww



三、公司福利
◆大学生租房免佣金活动:注册登录乐有家APP,可邀请好友帮忙砍价继续减佣,最高可减免全部佣金。
◆营销岗提供住宿,试用期可享有转正薪资待遇。
◆五险一金、带薪假期、年终奖、授课奖、创新奖、仁杰奖、员工互助金。
◆节日大礼包、贴心购物卡、超质感工装。
◆丰富多彩的员工文体活动、国内精品游、国外豪华游。
◆校招生享受一次来程路费报销。
◆总部职能岗提供宿舍,租金、水电物业费均由公司承担。
四、应聘流程
◆简历投递-双选会/宣讲会-笔试面试-发放offer。
◆网申二维码。
◆工作地点:营销储干可就近安排,具体地址可联系面试官,其他岗位前期大部分在深圳。
五、联系方式
联系人:陈惠彬HR ,电话18306672658(微信同号,添加时请备注:姓名+院校+投递岗位)
集团招聘官网:hr.leyoujia.com(含更多招聘行程安排、师哥师姐风采等)

用户登录
还没有账号?
立即注册