beat365中文唯一官网
表单咨询
|
馆长信箱
|
联系方式
×
搜索过于频繁,请输入验证码
网站首页
|
本馆概况
本馆介绍
馆长致辞
办馆愿景
楼层分布
组织结构
形象风貌
联系我们
|
资源
资源使用公告
资源推荐公告
纸质资源
电子资源
|
服务
入馆指南
借阅须知
读者服务
资源服务
学科服务
复印服务
义务馆员
利用报告
|
学习园地
技能课堂
泰德讲堂
东软悦读
行业资讯
|
咨询台
咨询服务
FAQ
图书馆大数据
|
东软文库
学术论文
作品
专利
教材
图书著作
报刊杂志
项目课题
教学案例
专业白皮书
工作简报
东软报告
公开制度
毕业论文(设计)
文库平台
|
学校首页
|
您的位置:
首页
>
通知公告
>
详细内容
通知公告
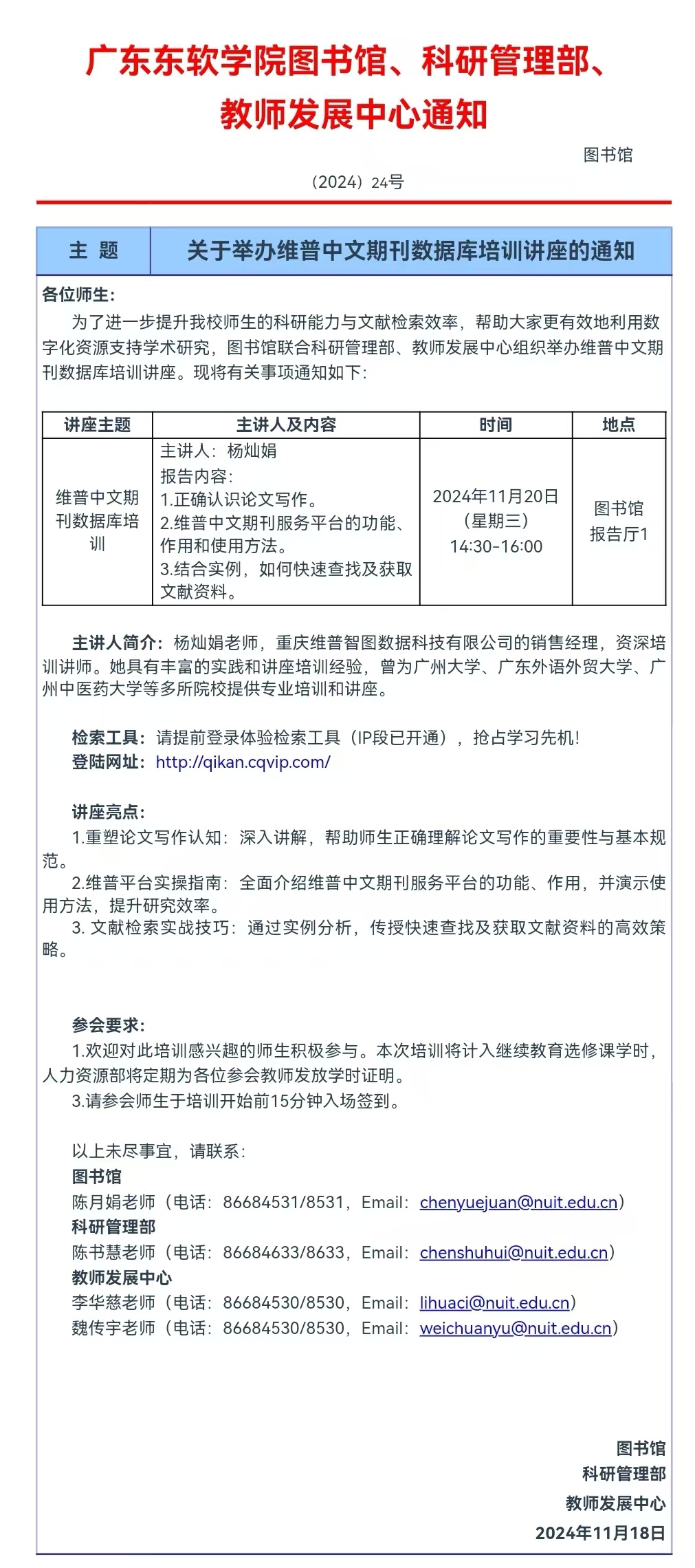
讲座通知 | 关于举办维普中文期刊数据库培训讲座的通知
发布时间:2024年11月18日
来源:
作者:
浏览次数:
次
【字体:
小
大
】
分享到:
【打印正文】
×
用户登录
登 录
|
账号密码登录
成功登录后,
保持登录状态
忘记密码?
还没有账号?
立即注册
用户登录
还没有账号?
立即注册