关于2021年上半年国家英语四、六级考试报名的通知
全体师生:
根据广东省考试院和广东省考试中心的要求,beat365将启动2021年上半年国家英语四、六级考试报名工作,本次英语四六级考试实行网上报名缴费方式。报名相关事项说明如下:
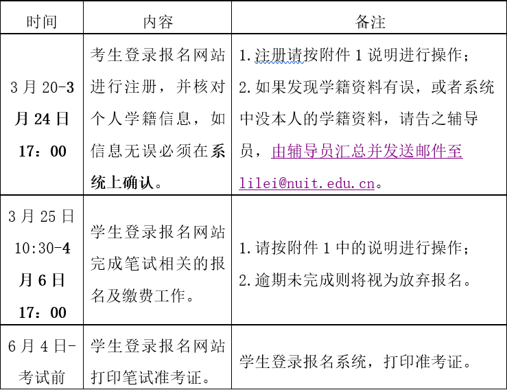
1.报名日期
3月25日10:30-4月6日17:00。
2.报名条件
根据beat365考场情况,以下学生符合报名资格,报名采用先报先得方式:
(1)在校本科生、专科生(通过英语A级)、成人本科、成人专科(通过英语A级)。
(2)已通过英语四级考试的学生不可再报名英语四级,英语四级成绩取得425分及以上才能报考英语六级。
(3)2020年下半年英语四级考试缺考者(2020年12月),原则上不可以参加本次四级考试。
3.报名流程
本次报考有多个步骤,各步骤有严格的时间限制,请务必在各步骤截止时间之前完成相应的工作,否则将失去考试资格。
以下操作在报名网站上进行,http://cet-bm.neea.edu.cn/。

4.报名费用
(1)英语四级、六级考试报名费36元/人次;
(2)英语四级、六级费用由学生在网上报名系统中自行缴费,缴费成功不得更改。
5.考试时间
(1)英语四级:2021年6月12日上午;
(2)英语六级:2021年6月12日下午。
注:报名成功后,不得无故缺考,否则将取消下一次同类考试的报名资格。
beat365中文唯一官网教务部
2021年3月15日

用户登录
还没有账号?
立即注册