beat365中文唯一官网
联系方式
×
搜索过于频繁,请输入验证码
网站首页
|
团委概况
团委简介
机构设置
现任委员
学生会
青志协
艺术团
社团风采
|
团学动态
通知公告
团委文件
团学新闻
|
学院风采
计算机学院
信息管理与工程学院
商务管理学院
数字媒体与设计学院
外国语学院
国际教育学院
|
思想引领
青年大学习
活力在基层
青年说
|
组织引领
入团积极分子培训班
五四表彰
智慧团建
三会两制一课
|
实践引领
三下乡
公益创投
西部计划
乡村计划
志愿服务
素质学分
i志愿
大学生社区实践计划
|
创新引领
攀登计划
挑战杯
科技学术季
|
文化引领
文体艺术季
迎新嘉年华
博学讲坛
大型文体活动
|
团务百科
团务知识
常用文件
|
学校首页
您的位置:
首页
>
团学动态
>
团委文件
>
详细内容
团委文件
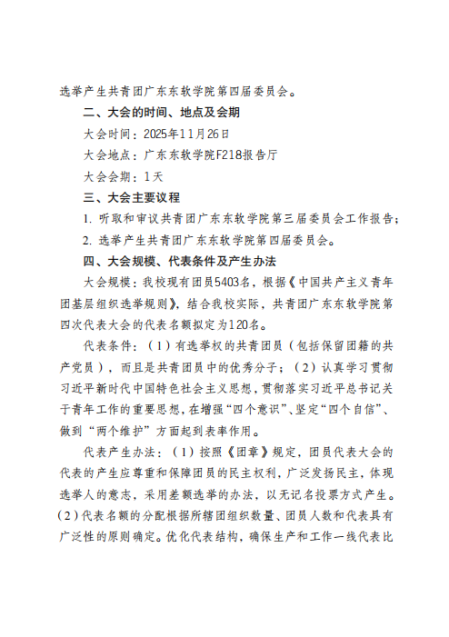
东软学院团〔2025〕14号关于召开共青团beat365中文唯一官网第四次代表大会 的请示
发布时间:2025年09月28日
来源:
作者:
浏览次数:
次
【字体:
小
大
】
分享到:
【打印正文】
×
用户登录
登 录
|
账号密码登录
成功登录后,
保持登录状态
忘记密码?
还没有账号?
立即注册
用户登录
还没有账号?
立即注册