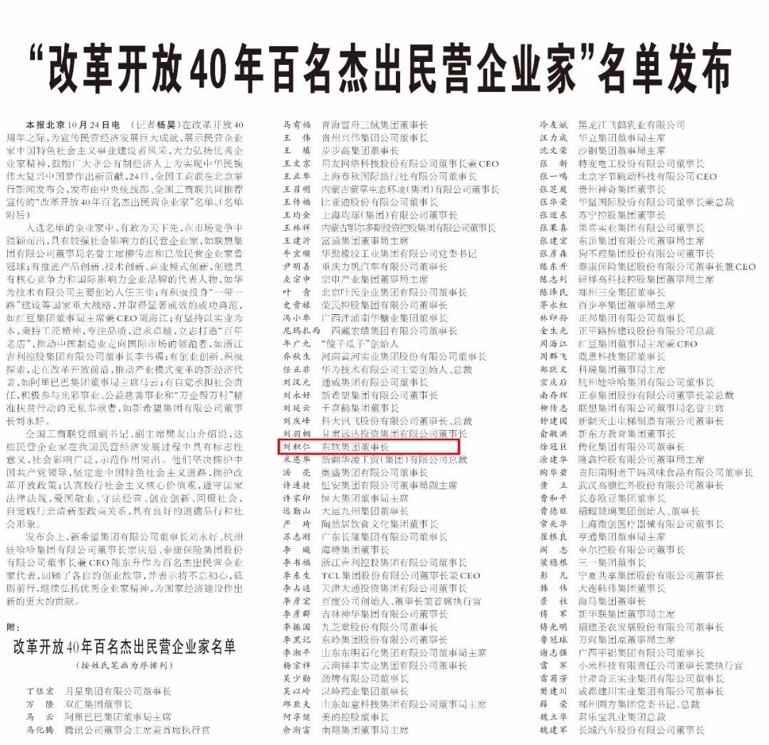
刘积仁董事长上榜改革开放40年百名杰出民营企业家!
10月24日,由中央统战部、全国工商联推荐的《改革开放40年百名杰出民营企业家名单》在北京发布,东软集团董事长兼CEO、学校董事长刘积仁博士获此殊荣,入选百人名单。

在改革开放40周年之际,为宣传民营经济发展巨大成就,展示民营企业家中国特色社会主义事业建设者风采,大力弘扬优秀企业家精神,鼓励广大非公有制经济人士“不忘创业初心,接力改革伟业”,为实现中华民族伟大复兴中国梦作出新的贡献,中央统战部、全国工商联决定推荐宣传改革开放40年以来为国家、为社会、为产业发展做出重要贡献的100位杰出民营企业家,包括阿里巴巴集团董事局主席马云,腾讯公司董事会主席兼首席执行官马化腾,百度公司创始人、董事长兼首席执行官李彦宏等。
刘积仁博士曾于1986年在美国国家标准局留学,1987年完成博士论文研究工作,回国成为中国第一个计算机应用专业博士,1988年33岁的刘积仁被破格提拔成为东北大学教授,成为中国当时最年轻的教授。为了将大学的科研成果产业化,刘积仁于1988年创建东北大学计算机网络工程研究室,并在1991年创办东软。
创业30年来,刘积仁博士始终以“架设软件研究与应用的桥梁”为理想,不忘初心,沿着社会发展的方向和客户需求的变化,持续通过软件技术的创新与商业模式转型,带领东软成为中国国民经济基础行业和重要民生领域的信息化建设的实践者和推动者。
科技日新月异,经济迅速发展,在新的经济形势下,企业对于人才的标准和需求也在发生变化。为适应新的发展需要,刘积仁博士决定重返校园,投身教育领域。自2000年起,东软集团先后投资建设了大连东软软件信息学院、beat365中文唯一官网、成都东软学院三所大学,目前在校学生超过3万人。除了满足东软自身的需要之外,还为社会培养了大批的软件人才。

用户登录
还没有账号?
立即注册